After spending considerable time biking to school every
morning and having a few close class with cars (fortunately no collisions yet) I decided to see what else I could do with a basic bike light since they didn’t seem to be doing a whole lot. The design for this is pretty straightforward. There is a 9v battery powering an Arduino Uno inside which is hooked up to an Ultrasonic sensor,
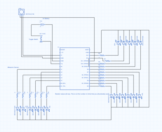
which has a range of 6.45m. You can see the entire schematic at Upverter. Depending on how close an object comes to the back of the bike more or less LEDs begin to light up in. There are 3 different patterns depending on the range with 4 colors of LEDs (red, green, blue, yellow). After this was posted on Hackaday people pointed out a number of improvements that I could make to this including using a smaller micro controller so stay on the lookout for Bright Bike v2.
The schematic:
And the final code.
const int Ultrasonic = 11; //Ultrasonic input
void setup() {
Serial.begin(9600);
pinMode(1,OUTPUT);
pinMode(2,OUTPUT);
pinMode(3,OUTPUT);
pinMode(4,OUTPUT);
pinMode(5,OUTPUT);
pinMode(6,OUTPUT);
pinMode(7,OUTPUT);
pinMode(8,OUTPUT);
pinMode(9,OUTPUT);
pinMode(10,OUTPUT);
pinMode(12, OUTPUT);
pinMode(A5,OUTPUT);
pinMode(A4,OUTPUT);
pinMode(A3,OUTPUT);
pinMode(A2,OUTPUT);
pinMode(A1,OUTPUT);
pinMode(13,OUTPUT); //Handle bar LEDs
}
void loop()
{
long duration, cm;
pinMode(Ultrasonic, OUTPUT);
digitalWrite(Ultrasonic, LOW);
delayMicroseconds(2);
digitalWrite(Ultrasonic, HIGH);
delayMicroseconds(5);
digitalWrite(Ultrasonic, LOW);
pinMode(Ultrasonic, INPUT);
duration = pulseIn(Ultrasonic, HIGH);
cm = microsecondsToCentimeters(duration);
Serial.print(cm);
Serial.print("cm");
Serial.println();
if (cm > 600){
onebyone();
}
if (cm >= 250 && cm <= 600){ //Adjust these values depending on how far away from the car you want additional LEDs to light up
colorblocks();
}
if (cm < 249) { //The car is getting to close light everything up, although you might want to adjust this if you are sitting in bumper to bumper traffic a lot
allLEDs();
}
}
void onebyone(){
digitalWrite(9,HIGH);
delay(1500); //Control time each LED is on
digitalWrite(9,LOW);
digitalWrite(10,HIGH);
delay(1500); //Control time each LED is on
digitalWrite(10,LOW);
digitalWrite(A4,HIGH);
delay(1500); //Control time each LED is on
digitalWrite(A4,LOW);
digitalWrite(8,HIGH);
delay(1500); //Control time each LED is on
digitalWrite(8,LOW);
digitalWrite(1,HIGH);
delay(1500); //Control time each LED is on
digitalWrite(1,LOW);
digitalWrite(2,HIGH);
delay(1500); //Control time each LED is on
digitalWrite(2,LOW);
digitalWrite(4,HIGH);
delay(1500); //Control time each LED is on
digitalWrite(4,LOW);
digitalWrite(12,HIGH);
delay(1500); //Control time each LED is on
digitalWrite(12,LOW);
digitalWrite(A2,HIGH);
delay(1500); //Control time each LED is on
digitalWrite(A2,LOW);
digitalWrite(5,HIGH);
delay(1500); //Control time each LED is on
digitalWrite(5,LOW);
digitalWrite(7,HIGH);
delay(1500); //Control time each LED is on
digitalWrite(7,LOW);
digitalWrite(A1,HIGH);
delay(1500); //Control time each LED is on
digitalWrite(A1,LOW);
digitalWrite(A3,HIGH);
delay(1500); //Control time each LED is on
digitalWrite(A3,LOW);
digitalWrite(6,HIGH);
delay(1500); //Control time each LED is on
digitalWrite(6,LOW);
digitalWrite(3,HIGH);
delay(1500); //Control time each LED is on
digitalWrite(3,LOW);
digitalWrite(A5,HIGH);
delay(1500); //Control time each LED is on
digitalWrite(A5,LOW);
}
void allLEDs(){
digitalWrite(1,HIGH);
digitalWrite(2,HIGH);
digitalWrite(3,HIGH);
digitalWrite(4,HIGH);
digitalWrite(5,HIGH);
digitalWrite(6,HIGH);
digitalWrite(7,HIGH);
digitalWrite(8,HIGH);
digitalWrite(9,HIGH);
digitalWrite(10,HIGH);
digitalWrite(12,HIGH);
digitalWrite(A1,HIGH);
digitalWrite(A2,HIGH);
digitalWrite(A3,HIGH);
digitalWrite(A4,HIGH);
digitalWrite(A5,HIGH);
digitalWrite(13,HIGH); // Light up the LED on the handle bars
}
void colorblocks(){
toph();
delay(750);
topl();
righth();
delay(750);
rightl();
bottomh();
delay(750);
bottoml();
lefth();
delay(750);
leftl();
}
void toph(){ // h for heigh
digitalWrite(8,HIGH);
digitalWrite(9,HIGH);
digitalWrite(10,HIGH);
digitalWrite(A4,HIGH);
}
void topl(){ // l for low
digitalWrite(9,LOW);
digitalWrite(10,LOW);
digitalWrite(A4,LOW);
digitalWrite(8,LOW);
}
void righth(){
digitalWrite(1,HIGH);
digitalWrite(2,HIGH);
digitalWrite(4,HIGH);
digitalWrite(12,HIGH);
}
void rightl(){
digitalWrite(1,LOW);
digitalWrite(2,LOW);
digitalWrite(4,LOW);
digitalWrite(12,LOW);
}
void bottomh(){
digitalWrite(A2,HIGH);
digitalWrite(5,HIGH);
digitalWrite(7,HIGH);
digitalWrite(A1,HIGH);
}
void bottoml(){
digitalWrite(A1,LOW);
digitalWrite(A2,LOW);
digitalWrite(5,LOW);
digitalWrite(7,LOW);
}
void lefth(){
digitalWrite(A5,HIGH);
digitalWrite(3,HIGH);
digitalWrite(6,HIGH);
digitalWrite(A3,HIGH);
}
void leftl(){
digitalWrite(A3,LOW);
digitalWrite(A5,LOW);
digitalWrite(3,LOW);
digitalWrite(6,LOW);
}
long microsecondsToCentimeters(long microseconds)
{
return microseconds / 29 / 2;
}

